站群导航
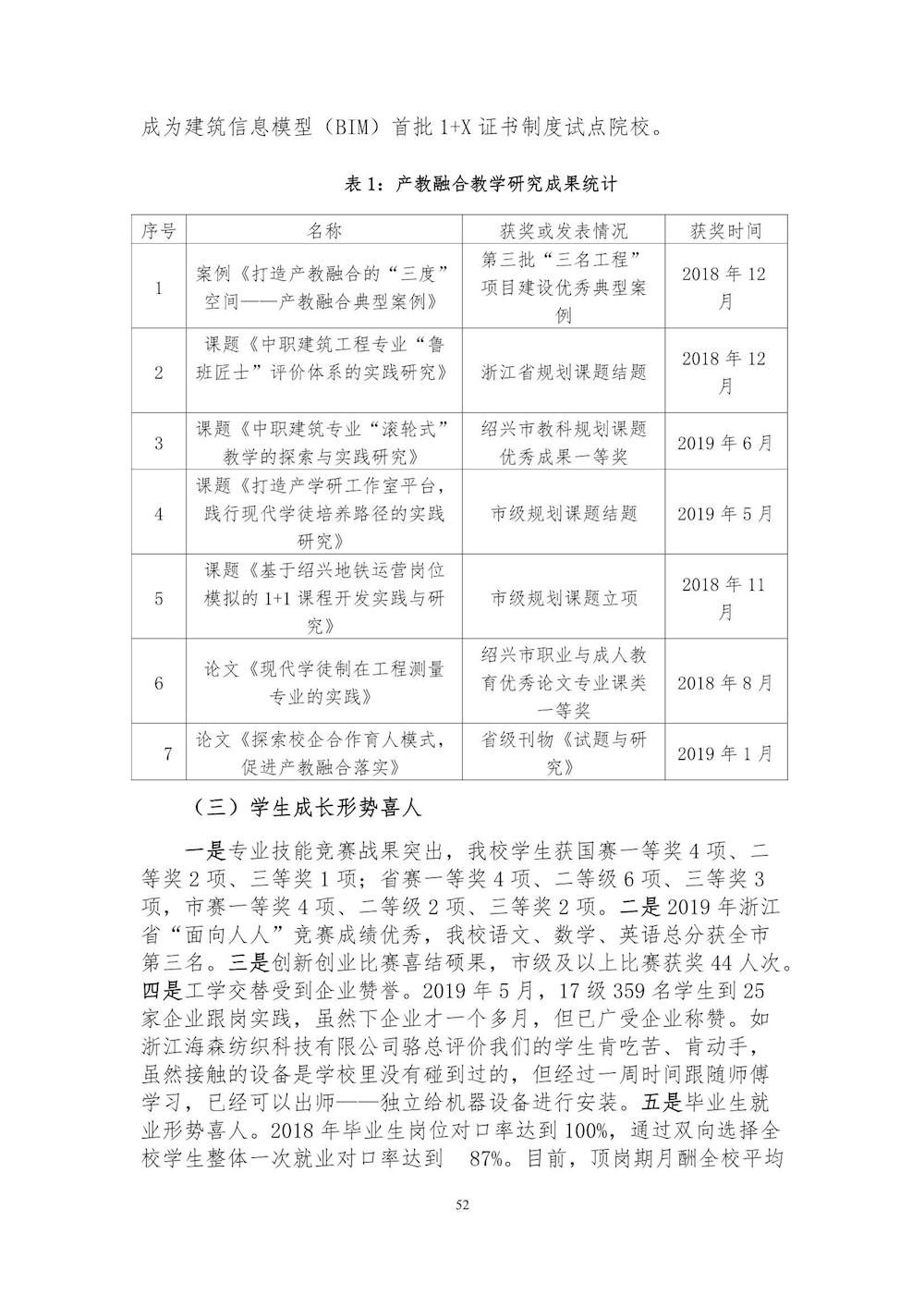
绍兴教育局
绍兴市第一中学
绍兴市阳明中学
绍兴市稽山中学
绍兴市高级中学
越州中学
绍兴市职教中心
世界杯在线(中国)唯一官方网站
绍兴市高等教育网
绍兴市教育教学研究院
绍兴市教育考试网
绍兴市直学校食堂信息公示网
绍兴开放大学
绍兴市永和高级中学
绍兴市特殊教育中心学校
设为首页
加入收藏
认证中心
世界杯在线(中国)唯一官方网站
|
学校现状
学校概况
现任领导
校园荣誉
校园风景
|
信息之窗
校园世界杯(中国)
校务公开
各系动态
教工招聘
校招投标
|
教育科研
课题研究
优秀论文
|
教学实训
教学动态
实训基地
教学标准
|
德育管理
德育活动
德育品牌
|
招生就业
招生信息
招生视频
|
校园文化
校园视频
师生风采
环境文化
活动文化
社团文化
教学文化
|
专题专栏
立盾安全大课堂
反邪教专栏
禁毒教育
师德师风
您的位置:
首页
>
信息之窗
>
校务公开
>
详细内容
世界杯在线(中国)唯一官方网站2019年教育质量年度报告
来源:党政办公室
作者:祁老师
发布时间:2020-01-13
浏览次数:
次
【字体:
小
大
】
返回顶部
开云电竞(中国)官方网站
|
milan米兰官网
|
众博首页
|
众博电子
|
平博电子
|
德信网页版
|
心博在线
|
乐鱼首页
|
beplay在线官网
|